新闻动态

    新闻动态

    当前位置: 网站首页 -> 新闻动态 -> 正文

    全国青教赛一等奖获奖教师为我校教师直播分享参赛经验

    信息来源: 发布日期:2020-03-28

    全国青教赛一等奖获奖教师为我校教师直播分享参赛经验

     

    为帮助我校教师做好青教赛备赛工作,深入了解竞赛规则、竞赛内容,利用本次竞赛契机提高教师教学技能,促进教师综合素质、专业水平和创新能力的的全面提升,我校特邀曾获全国高校青年教师教学竞赛一等奖教师王翔宇副教授为老师们开展竞赛经验分享。

    f6affff56ff54ff6a9ae498fa3641182.Png

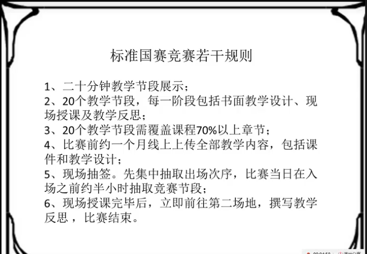
    3月26日晚,王教授在我校教师教学交流QQ群开启了直播分享。王教授以《关于参加教学竞赛的若干经验反思》为主题,从自己的参赛经历、竞赛规则、参赛经验反思、提升竞赛水平的可用资源、标准国赛未来发展的可能动向5个方面进行分享。

    551378e38a614a5ba655fb4c1195be95.Png

    王教授首先介绍了自己入职以来参加了各项教学竞赛,虽然开始没有好的成绩,但在自己的不断努力下最终取得全国竞赛一等奖的优异成绩,因此,他鼓励老师们要多参加教学竞赛,以此促进自己教学上的成长。接着,王教授介绍了青教赛国赛的竞赛规划,让老师们整体了解整个竞赛的各环节如何进行、注意事项,需要准备的材料等。

    4a1186e70ea844faa8730a3cea222fca.Png

    013400fba61141c48787cb112d923d98.Png

    王教授重点为大家分享了他的参赛经验反思和提升竞赛水平的可用资源。王教授的参赛经验主要有:1.量的积累,以课养备;2.好的选题是成功的一大半;3.升华思想,夯实思政;4.学科交叉,延展学理;5.生活指引,突出应用;6.兼顾常理,设计规范;7.调理身心,自然应对。关于提升竞赛水平的可用资源,王教授提出了6点:1.授课教师的专业背景;2.专家团队的引导;3.积极主动的师生互动;4.个人科研的学理深化;5.日常生活的观察思考;6.大众传媒的热点捕捉。

    541a3d702348453da65d1d5406427ce5.Png

    最后,王教授对标准国赛未来发展的可能动向进行了预测,他认为,由于当前我国对本科教学质量的重视度大大提升,未来竞赛的难度会增大,竞赛中必然会强化对“课程思政”的要求,并且竞赛将越来越强调对日常教学的还原。

    60d6f552836844fb9dc2d2f6d8e1e4c9.Pnga1fe8731641145db993458944dab2a47.Png

    分享结束后,我校教师与王教授在直播间进行了热烈的交流讨论,如教学反思如何写、省赛视频录制的注意事项、教学技巧重要还是教师本身的知识储备重要、竞赛内容应当以课本为主还是知识拓展为主、竞赛中互动的方法、怎样维持课堂激情、嗓音的保护等。

    本次直播参与者不仅是将要参加青教赛校内选拔赛的30多名教师参与,还吸引了校内外教师及我校各附属医院的40多名教师参与,老师们普遍反映本次活动不仅让大家学习到了参赛的经验,而且对日常教学也很有启示。

    本次活动是卓越教学系列活动之一,由教师发展中心、校工会、教务处共同举办。