教学管理

教学运行

当前位置: 首页 -> 教学管理 -> 本科教育 -> 教学运行 -> 正文

关于2024-2025-2学期学业警示结果公示(2022级-2024级)

发布日期:2025-03-12

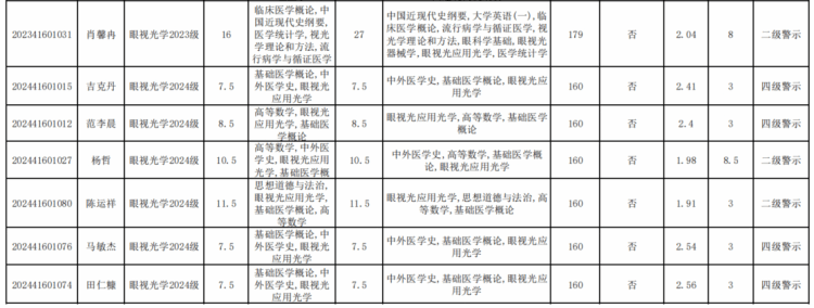
根据《成都中医药大学学分制本(专)科学生学业预警制度实施细则(暂行)》的相关规定,结合学校学士学位授予实施细则相关要求,经学院学业预警工作小组清理、核实,2024-2025-2学期(2022级-2024级)学业预警结果如下,特此公示!

image

image

公示时间:2025年3月12日—2025年3月15日

若有异议,请实名联系学院教学科王月(87746801),或到一教(312)反映情况。