教学管理

教学运行

当前位置: 首页 -> 教学管理 -> 本科教育 -> 教学运行 -> 正文

关于推荐2022届优秀本科毕业生免试攻读硕士学位研究生工作实施办法

发布日期:2021-09-14

为做好2021年优秀应届本科毕业生免试攻读硕士学位研究生推荐工作(以下简称推免工作),根据成都中医药大学《关于推荐2022届优秀本科毕业生免试攻读硕士学位研究生工作实施办法》(成中医校〔2021〕74号),为切实做好相关工作,制定方案如下:

一、组织领导

推免工作领导小组名单:

组 长:段俊国

副组长:路雪婧 陶铮

成 员:张富文 周春阳 高山 左晶 李娜

秘 书:王蓉蓉

二、推荐条件

(一)基本条件

1. 纳入国家普通本科招生计划录取的应届毕业生(不含专升本、第二学士学位学生)。

2. 具有高尚的爱国主义情操和集体主义精神,社会主义信念坚定、社会责任感强、遵纪守法、诚实守信。

3. 学习成绩优秀,综合素质强,学术研究兴趣浓厚,有较强的创新意识、创新能力和专业倾向。在校期间平均学分绩点在专业年级30%以内,不得有重修或补考记录,推荐免试研究生的成绩按照平均学分绩点计算(必修课、限选课)。

4.外语水平达到国家四级等级考试425分(含)以上。小语种通过国家四级考试,获得证书,其中日语考生通过国际日语能力测试2级者视为与国家四级有同等效力。

5. 品行表现优良,无任何违法违纪受处分记录。

6. 单列对有特殊学术专长或具有突出培养潜质者,学校成立专家审核小组,对申请推免资格学生的科研创新成果、论文(文章)、竞赛获奖奖项及内容等资料进行审核鉴定,并组织相关学生在学校一定范围进行公开答辩,未通过审核鉴定或答辩的学生不得推荐,具体工作参照《成都中医药大学推荐优秀应届本科毕业生免试攻读硕士学位研究生工作实施办法(试行)的通知》(成中医校〔2018〕64号)执行。

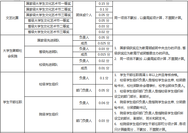
(二)附加分加分项

1.附加分加分标准

2.附加分加分说明

加分学生与直系亲属或学历、职称、职务明显高于本人者合作的科研成果、竞赛奖项等仅作为参考,不纳入学生本人推免遴选综合评价成绩计算体系,同等条件下可优先考虑。

加分项目中成绩或荣誉的取得,均须以成都中医药大学为第一完成单位,取得截止时间为当年收缴材料的截止时间,其中在论文、课题、专利和著作应当与专业学习存在相关性。

(三)推免生综合成绩计算方法

综合成绩=学业成绩+附加分,学业成绩按照平均学分绩点计算(含必修课、限选课),其中附加分总分不超过本人成绩平均绩点的20%。

三、推荐免试研究生名额

名额为2人。

四、推免生工作程序及时间安排

1.启动推免工作,公示院内推免方案。学生自愿报名,填写《成都中医药大学眼科学院推荐优秀应届本科毕业生面试攻读硕士学位研究生思想道德鉴定表》(附件1)、《成都中医药大学推荐优秀应届本科毕业生免试为硕士研究生申请表》(附件2)。申请单列的学生名单及材料上报教务处,教务处组织进入单列名额的学生进行校内答辩。

2.9月16日-18日,按条件审核、公示、推荐,并将《推荐优秀应届本科毕业生免试攻读硕士学位名单汇总表》(附件3),学生成绩单(加盖教务处公章)、附加分支撑材料复印件上签署审核人姓名并加盖院章作为推免研究生附件材料,报学校推免生工作领导小组办公室审查。

3.9月18日-27日,学校公示无异议后,推免生名单经"全国推荐优秀应届本科毕业生免试攻读研究生信息公开暨管理服务系统"(以下简称"推免服务系统",网址:http://yz.chsi.com.cn/tm)报上级部门审批。

4.根据当年推免时间安排,推免生进行注册、查询本人推免生资格及相关政策,并填报个人资料信息。

5.毕业时再次进行推免资格审查,违反遴选基本条件者取消推免资格。

五、推荐免试研究生工作纪律

学院推免工作全程接收校、院纪检工作部门监督。推荐优秀应届本科毕业生免试为研究生工作的政策性强,参加推荐的工作人员一定要秉公办事,本着公开、公平、公正的原则,严格掌握条件,规范的开展工作。工作人员若有子女在本校就读且申请推免者,必须回避。

六、其他事项说明

本办法在实施中如有未尽事宜由学院推免工作领导小组研究决定。

推免工作联系人:王老师 17716853647

推免工作纪检工作部门监督电话:028-68398866转6118

推荐优秀应届本科毕业生免试攻读硕士学位研究生申请表

特殊学术专长或具有突出培养潜质者推荐免试研究生申请表

成都中医药大学眼科学院推荐优秀应届本科毕业生免试攻读硕士学位研究生思想道德鉴定表

成都中医药大学2022届推荐免试攻读硕士学位研究生汇总表